Monday March 2026

হটলাইন

সেবা এবং ধাপ

নং শিরোনাম সেবার ধাপ কার্যকলাপ
  
দূর্যোগ মোকাবেলা দেখুন
গ্রাম ভিত্তিক মৌলিক প্রশিক্ষণ দেখুন
নিরাপত্তা সার্ভিস দেখুন
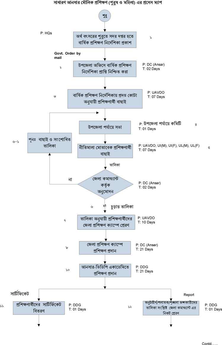
সাধারণ মৌলিক প্রশিক্ষণ দেখুন
আনসার ও ভিডিপি উন্নয়ন ক্ষুদ্র ঋন দেখুন
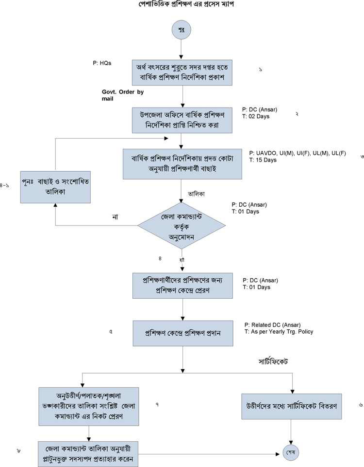
পেশাভিত্তিক প্রশিক্ষন দেখুন
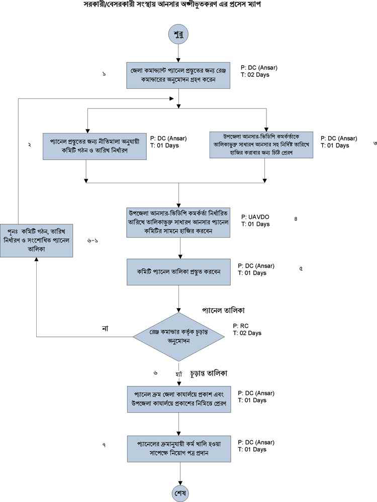
সরকারি বেসরকারী সংস্থায় অঙ্গীভূত দেখুন
দেখছেন ১ থেকে ৭ পর্যন্ত, মোট ৭ এন্ট্রি

এক্সেসিবিলিটি

স্ক্রিন রিডার ডাউনলোড করুন